发布时间:2019-07-09
从各地陆续传出的情况来看,人工智能专业特别吃香,高校纷纷新增设相关的专业,有的还新建了人工智能学院。这到底是紧缺人才培养的刚需,还是考生选择专业时的盲从?作为复合型学科、复合型人才培养的人工智能专业,高校对这个新上马的学科建设,真的有足够的周详准备吗?
人才缺口亟需填平
教育部在《高等学校人工智能创新行动计划》中提出,要引导高校瞄准世界科技前沿,提高人工智能领域科技创新、人才培养和国际合作交流等能力。到2020年,高校要基本完成新一代人工智能发展的高校科技创新体系和学科体系的优化布局。到2030年,高校要成为建设世界主要人工智能创新中心的核心力量和引领新一代人工智能发展的人才高地。这一行动计划,也被视作填平人工智能人才缺口的一个重要举措。
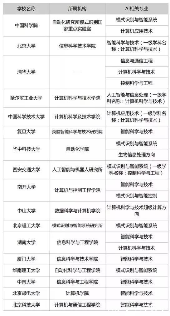
我国智能科学技术本科教育的开端,可以追溯到2003年北京大学智能科学与技术专业的建立。当时,其专业代号为“080627S”,S的意思就是“试办”。2012年9月,在教育部公布的新修订《普通高等学校本科专业目录》中,智能科学与技术专业成为“特设”专业,放在计算机类专业之下。由于是全新的学科体系,从近两年各高校的设置来看,主要分为三种。一种是直接新增人工智能专业,比如北京大学、清华大学,都相继开设了“人工智能学堂班”等,重点培养人工智能方面的人才。另一种是在相 关的普通专业里增设人工智能培养方向,有的是设在工业机器人技术专业,有的是设在计算机科学与技术专业,还有的是设在自动化、智能控制技术等专业里。第三种情况是将相近的专业重新组合,或将相近专业里有关人工智能方面的教学和研究任务单列出来加以统筹规划,独立设置新的“人工智能学院”。
据教育部的统计数据显示,我国已有35所高校新设置人工智能专业,新增101所高校设置机器人工程专业,新增96所高校设置智能科学与技术专业,有50所高校把人工智能领域人才培养纳入了“双一流”的培养方案。

积极响应国家战略
果真是“国有所呼,校有所应”吗?高校纷纷开设人工智能专业的真实内在动因在哪里?
华东理工大学信息科学与工程学院院长杜文莉教授说,主要是为了对接国家在人工智能领域的发展战略及各行业在人工智能领域的人才迫切需求,要培养学生如何用计算机模拟、延伸和扩展人的智能,包括视觉、听觉等感知功能、人对事物的理解认知功能、人的决策与执行功能等。华东理工大学很早就开展脑机接口、智能控制、计算智能等领域研究工作,为智能科学与技术新专业奠定了良好基础,可以在脑认知科学、智能制造、机器人等领域培养复合型专业技术人才。
同济大学在继续保持和巩固原有土木、建筑等一批强势学科优势的同时,积极响应国家战略需求,大力推进“新工科”建设和工程教育改革创新,加快培养一批新兴领域的创新型卓越工程科技人才。作为全国获得人工智能专业首批建设资格的高校之一,同济自今年起招收人工智能专业第一批本科生。结合学校传统优势和未来发展,该新专业将围绕“智能”中心,以“感知”和“自主智能”为特色,重在人工智能理论、方法、技术的学习,并通过以机器人、无人车等为代表的自主装置与系统体现,为实现人类 开发智能装置与系统、赋予机器智能的长久梦想而培养专业人才。
育更多“硬科技”人才
建设一个新学科、设立一个新专业,尤其是像人工智能这样与现代高科技发展水平紧密相关的学科和专业,用业内人士的话说,就是“要揽这个瓷器活,手里就得有金刚钻”,首先一条就是师资水平。现在开设普通专业人工智能培养方向的院校比较多,毕竟没有哪个大学能和清华、北大等名校比肩,可以直接成立人工智能学院,聘请院士级别的专家来任教。大多数学校还处于边上马边建设,师资队伍与教学内容都处于新的起跑阶段。
华东理工大学人工智能专业就是依托学校已有的控制科学与工程、计算机科学与技术两个优势学科和人工智能与智能制造交叉研究院,致力于培养在智能制造、自主无人系统、人机混合智能等领域从事智能科学与技术相关的科学研究、技术开发、工程设计与实施、组织管理等方面工作的工程创新型人才。同时,这个新专业还注重国际复合型人才培养,与美国密苏里大学、英国谢菲尔德大学等多所国外大学建立多模式合作,采取学分互认等方式联合培养学生。
有专家表示,像人工智能这样的“硬科技”,骤然成为高考填报志愿的热门专业,是受到了国家经济和科技发展的宏观环境影响。当前,我国正在加快建设创新型国家,以科技创新作为驱动力的创新型国家,必须依赖坚实的基础研究,以及由此不断催生出的高新技术甚至颠覆性技术。但是,目前的人才供需严重失衡。工信部教育考试中心曾透露,中国人工智能人才缺口超过500万人,应通过高校的培养,为“硬科技”发展提供源源不断的人才资源。据普华永道发布的报告显示,早在2018年下半年,在国家政策持续驱动下,科技行业的首轮融资首超互联网及移动互联网,斩获首轮融资总额的47%。这意味着未来的区块链、人工智能、大数据、云计算、智能物联网及其他IT服务类企业数量将会越来越多,就业岗位也将随之增多。
不断提升专业水平
有高校表示,如果用“猝不及防”来形容突如其来的人工智能专业在高校招生时的火爆,一点也不夸张。据网易科技与乌镇智库在2016年出品的《全球人工智能发展报告》中显示,中国人工智能大学排名靠前的分别是清华大学、北京大学、上海交通大学、浙江大学、复旦大学、南京大学等。目前国内的互联网和高科技巨头企业都特别热衷招聘人工智能相关专业的毕业生,如果是博士的话,起始年薪几乎都在30万元以上。
有意思的是,在人工智能专业红火的今年,教育部也同时撤销了不少专业。从被撤专业的名录来看,倒并非完全是因为“冷门”。以服装与服饰设计专业为例,约有17所高校撤销了这个专业。有业内人士分析说,并非服装专业该淘汰了,社会不需要了,而是开办这个专业必须拥有一定的实力甚至底蕴。从撤销该专业的高校来看,大多在纺织和服装领域里声誉平平。正是从这个意义上说,招生人士特意提醒考生,填报志愿不能一窝蜂,更不能盲从,还是要仔细考量学校的办学水平。
据悉,对于人工智能等新增的专业,教育部已对各高校提出了明确要求,要求各高校要加强对新专业的建设和管理,突出社会需求,根据自身条件,合理控制招生计划。同时,不断提升专业水平和内涵,切实保证人才培养的质量。同济招办就表示,对学校来说,新设人工智能专业不仅是专业布局的问题,更重要的是牵头建设上海人工智能科学中心,同时启动“智能科学与技术”高峰学科建设,用“人工智能+”赋予同济传统学科新动能,并衍生出智能汽车、智能建筑等新型复合型专业。